下面是一些使用三極管的經驗,以及常見的誤區,注意到它們,在電路設計的過程中可以減少一些不必要的麻煩。遺憾的是目前為止還經常看到人們在不明不白的用著它們,卻沒有被發現和引起必要的重視。


下面看幾個三極管做開關的常用電路畫法。都是以蜂鳴器作為被驅動器件舉例。
圖1的左邊NPN管,蜂鳴器接在三極管的集電極,驅動信號是常見的3.3V或5VTTL,高電平導通,電阻按照經驗法可以取4.7K。如左電路開通時假設為高電平5V,基極電流Ib=(5V-0.7V)/4.7K=0.9mA,可以使三極管完全飽和,但如果是右邊電路用的是PNP管,蜂鳴器同樣接在三極管的集電極,不同的是驅動信號是5VTTL電平。以上這兩個都可以正常工作,只要PWM驅動信號工作在合適的頻率,蜂鳴器(有源)就會發出最大的聲音。


圖2的這兩個電路相比圖1來說,最大的區別在于被驅動器件接在三極管的發射極??醋箅娐?,開通時假設為高電平5V,基極電流Ib=(5V-0.7V-UL)/4.7K,其中UL為負載上的壓降。可以看到,同樣取基極電阻為4.7K,流過的基極電流會比圖1左邊電路的要小,小多少要看UL是多少。如果UL比較大,那么相應的Ib就小,很有可能導致三極管無法工作在飽和狀態,使得被驅動器件無法動作。有人會說把基極電阻減小就可以呀,可是被驅動器件的壓降是很難獲知的,有些被驅動器件的壓降是變動的,這樣基極電阻就較難選擇合適的值,阻值選擇太大就會驅動失敗,選擇太小損耗又增加。所以,在非不得已的情況下,強烈不建議選用圖2的這兩種電路??墒呛芏嗳司褪遣环謭D1左和圖2右。


再來看圖3這兩個電路,如果驅動信號為3.3VTTL電平,而被驅動器件開通電壓需要5V。在3.3V的MCU電路中,很容易就設計出這兩種電路,而這兩種電路都是錯誤的。先分析左邊電路,這是典型射極輸出器。當PWM信號為3.3V時,三極管發射極電壓為3.3V-0.7V=2.6V,無法達到期望的5V。右邊電路也是個很失敗的電路,首先這個電路開通是沒有問題的,也就是當驅動信號為低電平時,被驅動器件可以正常動作。然而這個電路是無法關斷的,當驅動信號PWM為3.3V高電平的時候,Ube=5V-3.3V=1.7V仍然可以使三極管開通,于是無法關斷。在這里,有人會說用過這個電路,沒有問題啊,而且MCU的電壓也是3.3V。我說你用的肯定是OD(開漏)驅動方式,而且是真正的OD或者是5V容忍的OD,比如STM32的很多IO口都可以設置為5V容忍的OD驅動方式(但是有些是不行的)。當驅動信號為OD門驅動方式時,輸出高電平,信號就變成了高阻態,流過基極的電流為零,三極管可以有效關斷,這個時候右邊電路依然有效。




綜合以上幾種電路的情況分析,得到圖4這兩種個人認為是最優的驅動電路,與圖1不同的是,圖4在基極與發射極之間多加了一個10K的電阻,這個電阻也是有一定作用的,可以讓三極管有一個已知的默認狀態。當輸入信號未加入的時候,三極管還處于關斷狀態。在安全和穩定的方面考慮,多加這個電阻是很有必要的,或者說可以讓三極管工作在更好的開關狀態。
三極管作為開關器件,雖然驅動電路很簡單,要使電路工作更加穩定可靠,還是不能掉以輕心。為了不容易出錯,個人建議是優先采用圖4的電路,盡量不采用圖2的電路,避免使用圖3的工作狀況。
即便如此還是需要注意一些問題,我們再來思考一下,如果圖4的驅動信號都是3VTTL電平,左圖的Ib=(3.3V-0.7V)/4.7K=0.55mA,需要考慮是否該把4.7k電阻減小一些,此時(Ic大電流hFE會減小)按照B(貝塔)=50來計算,Ic=0.55*50=27.5mA,就要看負載是否需要這個電流了,再考慮該怎么調整基極電阻。而右圖將可能會發生一個很嚴重的問題,由于MCU系統為3.3V,外部的VCC_5V將通過e極以及那兩個電阻對芯片造成電流“倒灌”,這畢竟是個隱患,我們來看看GPIO的內部結構就明白為什么這有風險了。


請注意輸入輸出管腳!


請注意上圖紅色部分的保護二極管,它是如何“竄入”MCU系統的電源系統的,即使壓差小不會在成保護二極管正向擊穿,也會把5V電源系統的干擾引入MCU的電源系統,如果右邊的是驅動電機,電流變化大,那這種干擾引入后對MCU系統來說是很致命的,很可能導致莫名的重啟死機。
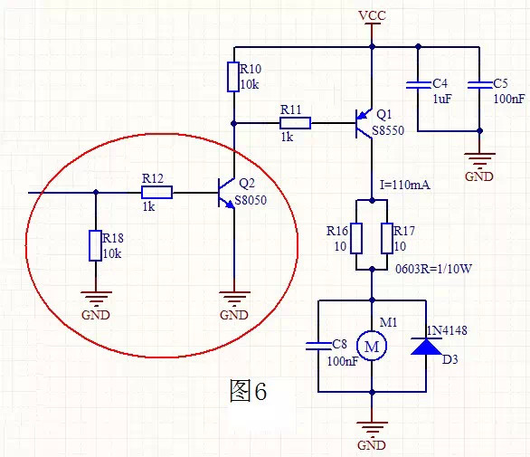
在兩個電源電壓差比較小的情況下可能走運,電路沒出故障,而一旦養成這種習慣,次數多了或者以后項目電源電壓不同,就可能發生問題,這時候不知道去哪里找原因那就太遺憾了。這種情況該怎么解決呢?主要是要做好隔離,比如光耦隔離,我所采用的是如下的方法:


以犧牲電路復雜性來換取可靠穩定性,同時也變成了高電平驅動?;蛘呤侨缦拢?br />

烜芯微專業制造二極管,三極管,MOS管,橋堆等,20年,工廠直銷省20%,1500家電路電器生產企業選用,專業的工程師幫您穩定好每一批產品,如果您有遇到什么需要幫助解決的,可以直接聯系上方的聯系號碼或加QQ,由我們的銷售經理給您精準的報價以及產品介紹

烜芯微專業制造二極管,三極管,MOS管,橋堆等,20年,工廠直銷省20%,1500家電路電器生產企業選用,專業的工程師幫您穩定好每一批產品,如果您有遇到什么需要幫助解決的,可以直接聯系上方的聯系號碼或加QQ,由我們的銷售經理給您精準的報價以及產品介紹

